EU sửa đổi giá trị giới hạn của PFOS trong quy định về POP!
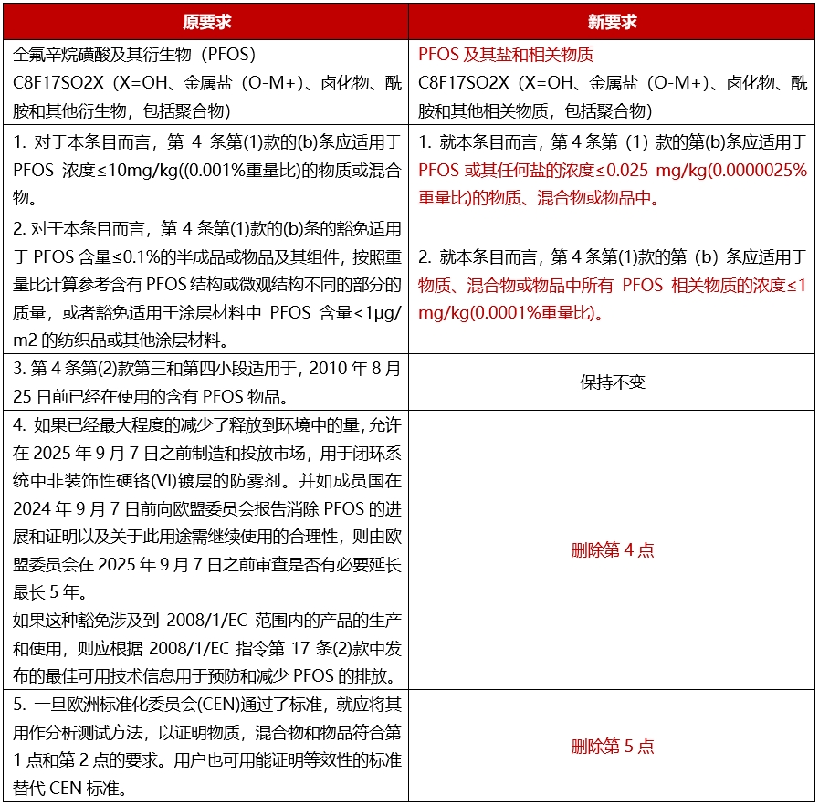
Ngày 27 tháng 6 năm 2025 , Ủy ban Châu Âu đã công bố Quy định (EU) 2025/718 trên Công báo Chính thức (OJEU) nhằm sửa đổi các giới hạn đối với axit perfluorooctane sulfonic (PFOS), các muối của nó và các hợp chất liên quan đến PFOS trong Phụ lục I của Quy định (EU) 2019/1021 về các chất ô nhiễm hữu cơ khó phân hủy ( POP ) của EU . Bản sửa đổi này sẽ có hiệu lực vào ngày 17 tháng 7 năm 2025 và được thực hiện từ ngày 3 tháng 12 năm 2025 .
Nội dung đã sửa đổi được so sánh như sau:
.png)
URL :
https://eur-lex.europa.eu/eli/reg_del/2025/718/oj
Ưu điểm của dịch vụ kiểm tra và chứng nhận vật lý và hóa học của BACL :
BACL , có trụ sở chính tại Thung lũng Silicon, Hoa Kỳ, là một tổ chức kiểm định và chứng nhận quốc tế chuyên nghiệp của bên thứ ba. Hiện tại, BACL có các phòng thí nghiệm kiểm định vật lý và hóa học tại Hoa Kỳ, Thâm Quyến, Đông Quan, Hạ Môn và các nơi khác, và đã được nhiều tổ chức uy tín công nhận như CNAS (Số đăng ký: L2408, L5662, L6290, L9963, L11432, IB0343), CPSC (Mã phòng thí nghiệm: 1112, 1415, 1647), CMA (Số: 2016192126Z, 2015192413Z). Phạm vi dịch vụ bao gồm: giày dép, đồ chơi, hàng dệt may, quần áo, da thuộc, phụ kiện, hàng tạp hóa, vật liệu tiếp xúc với thực phẩm, mỹ phẩm và các sản phẩm điện tử, v.v., giúp các doanh nghiệp hoàn thiện việc kiểm soát chính xác toàn bộ chuỗi công nghiệp từ nguyên liệu thô đến thành phẩm. Nếu bạn quan tâm đến việc kiểm định vật lý và hóa học sản phẩm, vui lòng liên hệ với chúng tôi!
Dịch